(C) David Vajda
Thu Apr 3 19:36:27 2025
3 Network - TTL - Disjunktive Normalform
x2 x1 x0 y
0 0 0 0 0
1 0 0 1 1
2 0 1 0 1
3 0 1 1 0
4 1 0 0 0
5 1 0 1 1
6 1 1 0 1
7 1 1 1 0
x2 x1 x0 y
1 0 0 1 1
2 0 1 0 1
5 1 0 1 1
6 1 1 0 1
x2 x1 x0 y
Gruppe 1:
1 0 0 1 1
2 0 1 0 1
Gruppe 2:
5 1 0 1 1
6 1 1 0 1
1:5 - 0 1
2:6 - 1 0
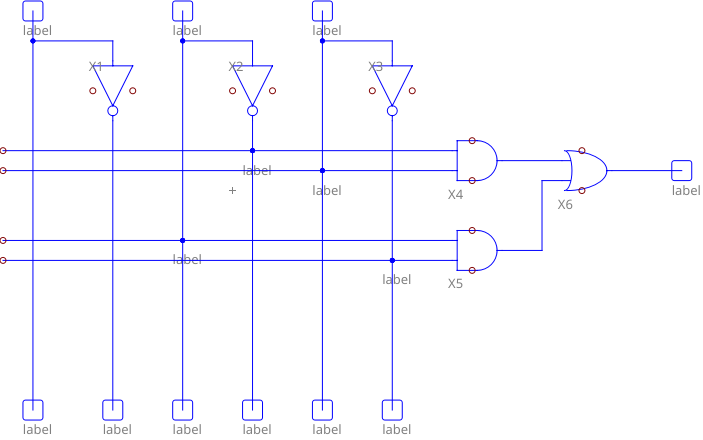
y <= (not x1 and x0) or
(x1 and not x0);
library ieee;
use ieee.std_logic_1164.all;
entity quine20250304 is
port (
x2, x1, x0: in std_logic;
y: out std_logic
);
end;
architecture behaviour of quine20250304 is
begin
y <= (not x1 and x0) or
(x1 and not x0);
end;
library ieee;
use ieee.std_logic_1164.all;
entity quine20250304testbench is
port (
y: out std_logic
);
end;
architecture behaviour of quine20250304testbench is
component quine20250304
port (
x2, x1, x0: in std_logic;
y: out std_logic
);
end component;
signal x2, x1, x0: std_logic;
begin
q: quine20250304 PORT MAP (x2=>x2, x1=>x1, x0=>x0, y=>y);
|